Rarely does a professional scientist travel thousands of kilometers to view personally the latest data from a physics experiment. But yesterday’s mindgram was so important that Abel Kateb cut short his vacation in western Greenland and boarded the first flight to Rabat, Morocco, home of the African Arrow accelerator. As Kateb, head of its scientific board, rode the hyperloop on its 50-minute trip to the facility’s main site, he contemplated the remarkable story of the Arrow and cell-spacetime (CST) theory.
Spatial nets
We humans perceive spacetime as four dimensional, and we experience four fundamental physical forces: gravitational, weak nuclear, electromagnetic, and strong nuclear. Those basic facts were firmly established by the middle of the 1900s, and they became cornerstones of the 20th-century’s standard model of particle physics and its 21st-century extensions. For nearly a hundred years, the equality in the number of spacetime dimensions and the number of fundamental forces was thought to be pure coincidence. Then, in 2055, Laura Yee, a freelance engineer and part-time dream designer, posted a short article in which she postulated such an equality at all distances and energy scales.1
Yee’s hypothesis had profound consequences. Physicists had long known that at high energies the forces start to merge. At an energy of roughly 200 GeV, the electromagnetic and weak nuclear forces combine into the electroweak force. They are joined by the strong force at the grand unification scale of 1016 GeV. Finally, all forces, including gravity, unify at the Planck energy of 1019 GeV.
By equating the number of forces and dimensions, Yee predicted that the number of spatial dimensions would reduce to two at the electroweak scale and down to one at the grand unification scale. That is, under high enough magnification, space should have a cellular structure. As the magnification increases, space takes on a net-like or rope-like structure, as shown in figure 1. Experiments conducted at high energies probe physics at small scales and thus can, in principle, achieve the magnification needed to see dimensional reduction. It was such an experiment, conducted at the African Arrow, that so excited Kateb.
Figure 1. Spatial-dimension change. At higher energies and thus smaller distance scales, the number of space dimensions systematically decreases, a behavior that parallels the unification of fundamental forces with increasing energy. At the electroweak scale of 200 GeV, space begins to manifest effects of dimension change, but already at 104 GeV, it has a foam-like structure. At higher energies, knots are evident in space’s net-like structure. At the still higher grand unification scale of 1016 GeV, when all fundamental forces except gravity are unified, space is one dimensional. Cell-spacetime theory suggests that at the Planck scale of 1019 GeV, space becomes zero dimensional, but that notion has not yet succumbed to a satisfactory theoretical formulation. [Foam photograph courtesy of Douglas Durian.]
Figure 1. Spatial-dimension change. At higher energies and thus smaller distance scales, the number of space dimensions systematically decreases, a behavior that parallels the unification of fundamental forces with increasing energy. At the electroweak scale of 200 GeV, space begins to manifest effects of dimension change, but already at 104 GeV, it has a foam-like structure. At higher energies, knots are evident in space’s net-like structure. At the still higher grand unification scale of 1016 GeV, when all fundamental forces except gravity are unified, space is one dimensional. Cell-spacetime theory suggests that at the Planck scale of 1019 GeV, space becomes zero dimensional, but that notion has not yet succumbed to a satisfactory theoretical formulation. [Foam photograph courtesy of Douglas Durian.]
Initial reception is poor
The idea of CST, proposed by an engineer, was greeted with much skepticism. In fact, Yee’s article was rejected by two physics journals, mostly, as was revealed years later, “for the lack of rigor” and because the International Linear Collider (ILC) had not observed any anomalies up to its maximal electron–positron collision energy of 1 TeV. The theory was relegated to the abyss of the cyber archive and, on occasion, to dreams that Yee would create.
The status of CST changed dramatically in 2066. Erik Linroc, then a physics graduate student at Brazil’s University of Campinas, bought one of Yee’s dreams. Linroc was trying to explain the mass spectrum of leptons and realized that the nontrivial topology of net-like space offered new opportunities to relate the masses of topologically stable defects. Linroc and Yee coauthored an article in which they demonstrated that electrons, positrons, and the other leptons were of finite size, not point-like.2 Moreover, they derived the tau-to-muon mass ratio of 16.8. The work sent shockwaves through the physics community. In the research frenzy that followed, theorists quickly determined that the first dynamic spacetime effects should be expected at lepton energies of about 10 TeV—a factor of 10 greater than could be delivered by the ILC, the most powerful lepton accelerator of the day. To reach that energy would require a machine almost 500 km long.
At the time of the Linroc and Yee article, the recently formed African Alliance was searching for ways to make its mark in the world. With its steadily growing economy and increasingly affluent population, the continent saw a global scientific project as the perfect fit. Rabat’s convenient location at the intersection of international routes and its access to abundant cheap power from massive solar farms in the Sahara desert were other important arguments in favor of locating a world-class facility in northern Africa. After a fierce bidding process, the African Alliance edged the competition from Australia, China, and the US, and the African Arrow was born. The machine consists of two evacuated tunnels (see figure 2), each 240 km long; four massive detectors are situated near the collision area. Laser-beam and superconducting RF technologies combine to provide the beam acceleration. Construction of the Arrow began in 2101 and was completed 10 years later at a cost of $65 billion. Five years after the construction was done, the accelerator concluded its first production run, and it has now released its initial results.
Figure 2. Exploded Arrow. The African Arrow is the world’s most powerful particle accelerator. Shown here is a section of one of its two 240-km-long tunnels. [Rendition of the International Linear Collider by Rey.Hori.]
Figure 2. Exploded Arrow. The African Arrow is the world’s most powerful particle accelerator. Shown here is a section of one of its two 240-km-long tunnels. [Rendition of the International Linear Collider by Rey.Hori.]
Fastest process ever observed
According to CST, spatial cells constantly fluctuate on a time scale of about 10−28 s. Over longer time intervals, fluctuations average out and space appears isotropic. Everyday processes—indeed, almost all processes—are slow enough that they are not affected by the structure of spatial cells. The only conceivable way to generate a process with a time scale as short as the fluctuation scale of 10−28 s is to collide two high-energy particles.
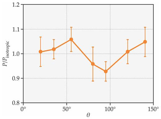
Two days after the African Arrow completed its first production run, Kateb stood inside the world’s largest holographic display, where he could contemplate a reconstruction of the experiment. Globs of moving, shimmering plasma represented fluctuating spatial cells. Knotted bulges representing electrons and positrons smashed into each other and split into different knotted bulges—muons and antimuons, for example—and outgoing waves. In the real experiment, the probability that a product particle is launched in a particular direction depends on whether the electron–positron collision occurs close to or far from a cell intersection. Thus the angular distribution of the reaction products reflects the underlying dynamics of cell fluctuations. It is those angular correlations that the African Arrow observed; figure 3 shows the results.
Collisions involving protons or other composite particles would not yield such clean data. Because they are much bigger than electrons, their collision products originate in a relatively large region of space. As a result, the effects derived from cell structure are washed out.
Figure 3. Production of pairs from electron–positron collisions. Due to the structure of spatial cells, the observed probability P of production does not match the probability that would be obtained if space were isotropic. The plot here shows the probability ratio as a function of the angle θ between and . (Courtesy of Abel Kateb.)
Figure 3. Production of pairs from electron–positron collisions. Due to the structure of spatial cells, the observed probability P of production does not match the probability that would be obtained if space were isotropic. The plot here shows the probability ratio as a function of the angle θ between and . (Courtesy of Abel Kateb.)
Having studied the data, Kateb decided the statistics were good enough that he could inform the rest of the African Arrow’s scientific board. The members convened the next day and approved an article prepared by robots and passed through robo-review overnight. The following morning, mindgrams were sent to Yee and Linroc to inform them about the discovery. Two hours later the news was announced to the world. “This discovery validates once again the solid foundation of modern physics and the efficiency of international cooperation in achieving the most ambitious of scientific goals,” Kateb read in a statement. “In the coming months,” he continued, “we expect to achieve a 10-fold refinement of the cell’s dynamic structure factor and to observe angular distributions for heavy-particle production. A new chapter of scientific discovery has begun.”
REFERENCES
Pavel Kornilovich is a senior technologist at HP Inc in Corvallis, Oregon, and a member of the physics faculty at Oregon State University in Corvallis.

![. Figure 1. Spatial-dimension change. At higher energies and thus smaller distance scales, the number of space dimensions systematically decreases, a behavior that parallels the unification of fundamental forces with increasing energy. At the electroweak scale of 200 GeV, space begins to manifest effects of dimension change, but already at 104 GeV, it has a foam-like structure. At higher energies, knots are evident in space’s net-like structure. At the still higher grand unification scale of 1016 GeV, when all fundamental forces except gravity are unified, space is one dimensional. Cell-spacetime theory suggests that at the Planck scale of 1019 GeV, space becomes zero dimensional, but that notion has not yet succumbed to a satisfactory theoretical formulation. [Foam photograph courtesy of Douglas Durian.]](https://aipp.silverchair-cdn.com/aipp/content_public/journal/physicstoday/69/12/10.1063_pt.3.3397/2/m_49_1_f1.jpeg?Expires=1726922673&Signature=3IZrmLleVwWwnDAmjaRRbuNY-YZRxffoy7UdcEx57rEi2P9s-BLoithW9gamUsRTypH5WRo27CSeucB3-dF-X-zI8BdJqA11JHNew4i4hYd~NvLOJeMA44-nxuZbMrT6WA2apdnQHQ1KIuq71jD4Ffc-~dkaUsjhO0msvgtYdgx22vAnKQlvwRLwPHnBEHn2CsIQhfrBREGoT~MAjblvpefcgiRdCUVeGqDCr--fGDEkJvNnUO3aiQS~06LxWG4US~OwgjFGVilgFhgzEc87kxLQAADlwcRNCd7NMjiU7Skt-ROLspl4t70PVwcJ5cVXYEOmNbXrRvj~U1Xr8AotjA__&Key-Pair-Id=APKAIE5G5CRDK6RD3PGA)
![. Figure 2. Exploded Arrow. The African Arrow is the world’s most powerful particle accelerator. Shown here is a section of one of its two 240-km-long tunnels. [Rendition of the International Linear Collider by Rey.Hori.]](https://aipp.silverchair-cdn.com/aipp/content_public/journal/physicstoday/69/12/10.1063_pt.3.3397/2/m_49_1_f2.jpeg?Expires=1726922673&Signature=PNBXdvV-2zrhMfSfl3fnZVyXU3hZ-cwW67YJolxX2I~S4K5sKDuknAO2SOEgMEKKzMrBZq7L7lZeqjQNUk-juNkZGUJDnrQ5wMBJVXAiGXhy6kpIKWnqr98ofWOPp9VMUCUU1hrfb44SjIW8KiWjre0PzM7r4hKu4t2417OkMoXby8zV2B8bd2DZzgg-2Q6GQzCxKoP53JVkF597X6YEDEF2Mux9Ku1XJCkktWcQS397KGsHMblZNP9260KWbh7mhOK4RSbDJ89qtE8lAwMNC-DZ5V8OyajG3-vC-~yM-zq1BpMn-xY0u5yqpK4JMxuty8ZDRNTaK-xjKvrZH7OI8g__&Key-Pair-Id=APKAIE5G5CRDK6RD3PGA)


